项目主页
工作室
资源库
个人中心
你好,
[
退出
]
修改资料
安全设置ppp
帮助中心
通知(
)
短消息(
)
登录
注册
首页
区县主页
学校主页
学科主页
不良信息举报
举报原因:
抄袭
广告
违法
脏话
色情
其他
原因补充:
提交
取消
您目前尚未登录,请登录后再进行操作。
当前位置 :
项目首页
>
通知公告
> 正文
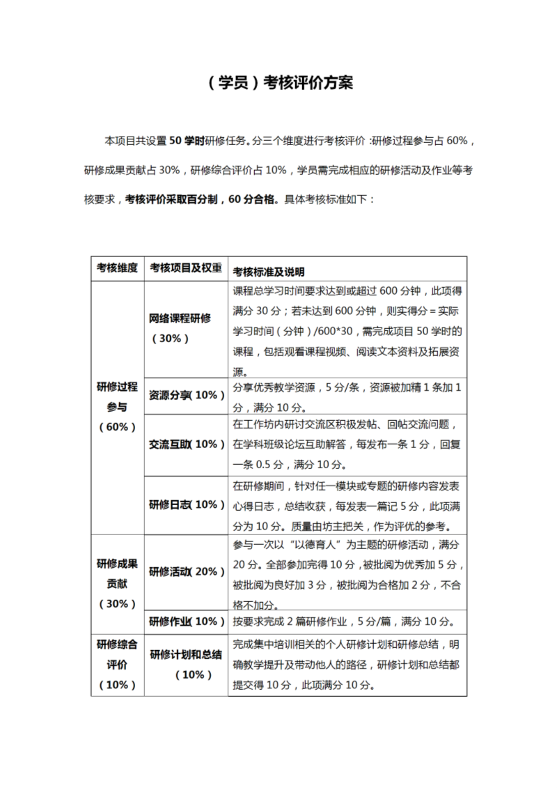
【坊员考核方案】明确考核任务
(曹武斌 已在 2018-12-28 09:28
推荐!
)
发布者:
曹武斌
发布时间:
2018-11-23
浏览数(
-
)
【置顶】
【推荐】
【举报】
通知公告
最新通知公告
热评通知公告
热门通知公告
AI推荐
换一批